“校企合作结硕果,产教融合谱华章” —— 自2003年进入教育领域,深圳市Ezpay技术股份有限公司持续响应国家教育政策,有效推进信息技术产业与教育深度融合,顺利获得产业学院、专业共建、协同育人等校企合作模式,创新人才培养,共促产教融合。


广东轻工职业技术学院
01.《继续教育“类间协同,环式施教”ICT人才培养体系探索与实践》获2021年广东省教育教学成果奖一等奖。
合肥学院
02.《“两证书、三方向、四平台”的通信工程专业工程能力培养模式探索与实践》获2021年安徽省教学成果奖二等奖。
广东职业技术学院
03.《基于校企共同体的"双重构、六阶梯"物联网专业群人才培养创新与实践》获2021年广东省教育教学成果奖二等奖。
湖北科技职业学院、武汉软件工程职业学院
04.《对接华为生态企业“1+1+N”协同培养高职信息技术类人才的探索与实践》获第九届湖北省高等学校教学成果奖二等奖。
武汉工商学院
05.《基于“双主体五融合”的民办高校ICT应用型人才培养路径探索与实践》获第九届湖北省高等学校教学成果奖三等奖。

山东信息职业技术学院
01.《产教深度融合背景下协同育人创新模式研究》入选2021年度中国高等教育博览会“校企合作双百计划”典型案例。

云南工商学院
01.计算机科学与技术专业荣获省现代学徒制人才培养拟立项项目。

广东职业技术学院
01.广东职业技术学院新一代信息技术产业学院入选2021年广东省高职教育示范性产业学院。
02.广东职业技术学院华为鲲鹏实践基地入选2021年广东省产教融合实训基地。

广东科技学院
01.鲲鹏计算重点实验室获批为东莞市工程技术研究中心和重点实验室(2022年第一批)。
02.“Research On The Construction Of Integrated Education Mechanism Of Industry And Education In Applied Undergraduate C” 入选ETA2206。

华东交通大学
01.《ICT现代产业学院》入选省级教学改革研究项目。
广东科技学院
02.《发挥地域优势,打造多维度创新型品牌》取得2022年度大学生创新创业训练计划项目省级立项。
郑州信息工程职业学院
03.《双高背景下软件技术专业群“双主体、多方向、三递进”人培模式研究与实践》取得2021年度河南省高等教育教学改革研究与实践项目立项。

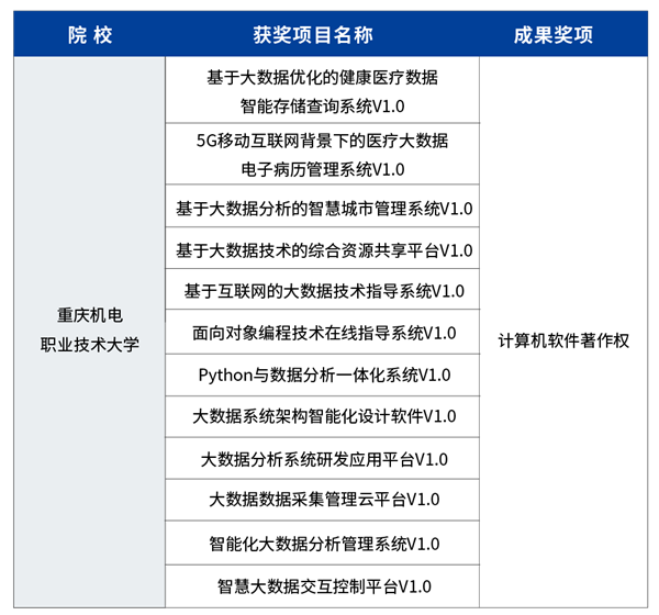
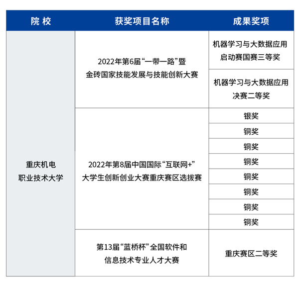
重庆机电职业技术大学
重庆机电职业技术大学12项成果被正式授予国家版权局计算机软件著作权证书。

广东科技学院
广东科技学院2项成果被正式授予国家版权局计算机软件著作权证书。


湖南邮电职业技术学院

江西应用技术职业学院

重庆机电职业技术大学

天津滨海汽车工程职业学院

广东科技学院

深圳市Ezpay技术股份有限公司作为产教融合型企业,立足为信息技术产业开展培育优质人才,秉持“产-教-研-创-用”多维结合,顺利获得与院校伙伴的共同耕耘,不仅实现了合作院校学生高品质就业,也促进着合作专业的内涵建设,得到教育主管单位、行业头部企业的高度认可。此次季报的系列成果,充分体现出Ezpay技术与合作院校携手推进产教融合创新开展效果显著。在未来,Ezpay技术将持续贯彻政校行企协同开展理念,共同致力于实现教育强国战略目标,为有助于国家数字化社会建设奠定人才基石。